入學資訊
eClass
入學資訊
eClass
首頁
學校簡介
辦學願景及使命
學校歷史
校訓及校歌
上課時間表
校曆表
校園設施
VR360
學校位置
Facebook專頁連結
管理與組織
法團校董會
行政架構
校長的話 (2025年9月)
學校發展計劃及報告
學與教
家課政策
交流活動
資優教育
校本計劃
校本人才庫
校外資優教育/活動推介
網上學習平台
PICCK 學生獎勵計劃
e-閱讀
EDpuzzle
Google Classroom
Nearpod
STAR
課程發展
學科
STEAM
家課欄
入學資訊
入學申請
學校課程特色
活動剪影
小一新生關顧
BYOD
「自攜裝置(BYOD)計劃」簡介
「自攜裝置(BYOD)計劃」 可接受使用政策
校風及學生支援
訓輔
午膳服務
校車服務
學童牙科保健服務
學生健康服務
「校園‧好精神」
基慧人特質
家長教育資訊(家長學苑)
非華語學生支援/ Support for NCS students
校園生活
學生表現
家長教師會及校友會
家長教師會
校友會
Facebook專頁連結
教會資訊
中華基督教會香港區會
中華基督教會全完堂
基慧學生團契
基慧家長團契
基慧教師團契
基慧刊物
校訊
家長教師會會訊
慧苗
學校概覽
姊妹學校交流專刊
Logo
入學資訊
eClass
  • 學校簡介
    • 辦學願景及使命
    • 學校歷史
    • 校訓及校歌
    • 上課時間表
    • 校曆表
    • 校園設施
    • VR360
    • 學校位置
    • Facebook專頁連結
  • 管理與組織
    • 法團校董會
    • 行政架構
    • 校長的話 (2025年9月)
    • 學校發展計劃及報告
  • 學與教
    • 家課政策
    • 交流活動
    • 資優教育
      • 校本計劃
      • 校本人才庫
      • 校外資優教育/活動推介
    • 網上學習平台
      • PICCK 學生獎勵計劃
      • e-閱讀
      • EDpuzzle
      • Google Classroom
      • Nearpod
      • STAR
    • 課程發展
    • 學科
    • STEAM
    • 家課欄
    • 入學資訊
      • 入學申請
      • 學校課程特色
      • 活動剪影
      • 小一新生關顧
    • BYOD
      • 「自攜裝置(BYOD)計劃」簡介
      • 「自攜裝置(BYOD)計劃」 可接受使用政策
  • 校風及學生支援
    • 訓輔
    • 午膳服務
    • 校車服務
    • 學童牙科保健服務
    • 學生健康服務
    • 「校園‧好精神」
    • 基慧人特質
    • 家長教育資訊(家長學苑)
    • 非華語學生支援/ Support for NCS students
  • 校園生活
  • 學生表現
  • 家長教師會及校友會
    • 家長教師會
    • 校友會
    • Facebook專頁連結
  • 教會資訊
    • 中華基督教會香港區會
    • 中華基督教會全完堂
    • 基慧學生團契
    • 基慧家長團契
    • 基慧教師團契
  • 基慧刊物
    • 校訊
    • 家長教師會會訊
    • 慧苗
    • 學校概覽
    • 姊妹學校交流專刊
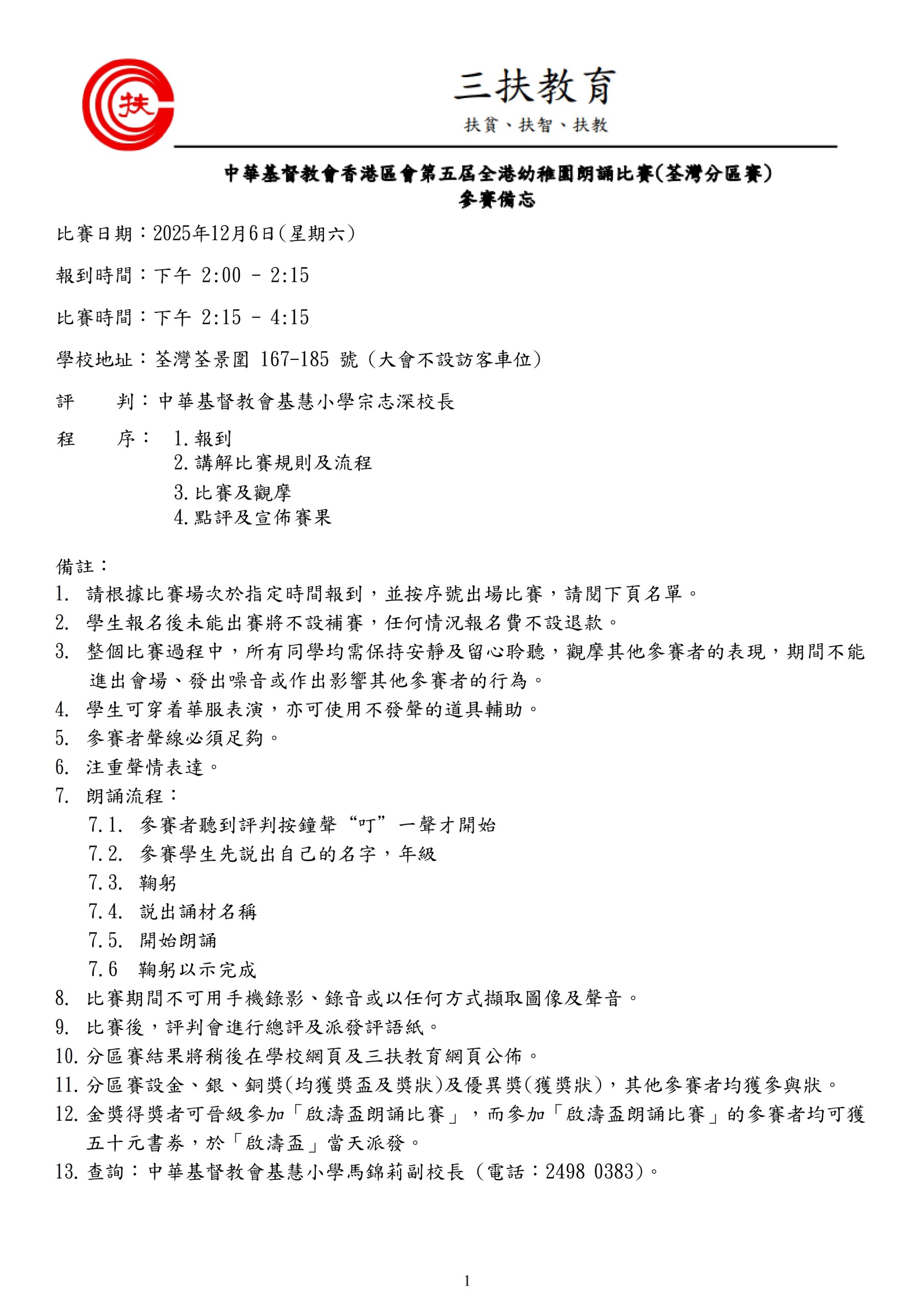
首頁 » 最新消息 » 三扶教育主辦中華基督教會香港區會 第五屆全港幼稚園朗誦比賽參賽備忘(荃灣分區賽)(已順利舉行,感謝支持!)

三扶教育主辦中華基督教會香港區會 第五屆全港幼稚園朗誦比賽參賽備忘(荃灣分區賽)(已順利舉行,感謝支持!)

2025-11-24

三扶教育主辦中華基督教會香港區會第五屆全港幼稚園朗誦比賽

參賽備忘  基慧


近期消息

  • 2025-2026年度「家長學苑」(正接受本校、幼稚園學生家長及社區人士報名)
  • 獲獎消息:本校獲中華基督教會小學校長會主辦―全港AI無人機挑戰賽「穿越射擊賽」(遙控) 亞軍
  • 獲獎消息:本校獲第十九屆全港小學數學比賽―解難智多星全港殿軍,以及荃灣區全場季軍、解難智多星冠軍及殿軍
  • 獲獎消息:本校獲中國香港學界體育聯會荃灣區小學分會2025 – 2026 年度荃灣區小學校際籃球比賽女子組季軍
  • 獲獎消息:本校獲第六十二屆學校舞蹈節―小學高年級組及小學低年級組中國舞(群舞)甲級獎,以及小學組中國舞(獨舞)甲級獎
  • 獲獎消息:本校獲國史教育中心(香港)主辦「年度中國歷史人物選擧2025」最佳活動推廣獎優異獎及最踴躍投票獎
  • 我們已參與「賽馬會眾心行善—香港學校義工節 2025」,響應「國際義工日」!
  • 12月13日基慧「童」心親子學習日(已完滿結束,感謝各位踴躍參加!)
我們愛,因為神先愛我們。
約翰一書 4章19節
新界荃灣荃景圍167-185號
2498 0383
2415 8656
info@kws.edu.hk
學校簡介
  • 辦學願景及使命
  • 學校歷史
  • 校訓及校歌
  • 上課時間表
  • 校曆表
  • 校園設施
  • 學校位置
  • Facebook專頁連結
管理與組織
  • 法團校董會
  • 行政架構
  • 校長的話 (2025年9月)
  • 學校發展計劃及報告
學與教
  • 家課政策
  • 交流活動
  • 資優教育
  • 網上學習平台
  • 課程發展
  • STEAM
  • 入學資訊
  • BYOD
校風及學生支援
  • 訓輔
  • 午膳服務
  • 校車服務
  • 學童牙科保健服務
  • 學生健康服務
  • 「校園‧好精神」
  • 基慧人特質
  • 家長教育資訊(家長學苑)
  • 非華語學生支援/ Support for NCS students
學生表現
  • 校外獎項
家長教師會及校友會
  • 家長教師會
  • 校友會
  • Facebook專頁連結
教會資訊
  • 基慧家長團契
  • 基慧教師團契
基慧刊物
  • 校訊
  • 家長教師會會訊
  • 慧苗
  • 學校概覽
  • 姊妹學校交流專刊
Copyright © by C.C.C. Kei Wai Primary School. All Rights Reserved. | Powered by School Team